领子工艺
19中领子工艺成品图
一、无领
1、内贴边
参考图

工艺步骤

简化版步骤
1、裁片→锁边→烫衬→缝合衣身前后片肩线,劈缝烫→缝合领贴前后片,劈缝烫
2、将领贴用珠针固定到衣身领围上(正正相对),特别是固定颈侧点、前后领中点
3、缝合领内边缘,缝份倒向衣身并刮平,留0.5缝份,打剪口
4、领贴内翻,缝份错0.1,烫平。领围内边缘压0.1\0.2线(明线或暗线)
5、在反面肩缝处固定领贴和衣身的缝份
2、外贴边
参考图

工艺步骤

简化版步骤
1、裁片→锁边→烫衬→缝合衣身前后片肩线,劈缝烫→缝合领贴前后片,劈缝烫
2、领贴外缘向反面折烫1cm缝份
3、将领贴用珠针固定到衣身领围上(领贴正对衣身反),特别是颈侧点、前后领中点
4、缝合领内边缘,缝份刮平,留0.5缝份,打剪口(四个角45°剪口)
5、领贴外翻,缝份错0.1,烫平。领围外边缘压0.1\0.2线(内边缘可不压)
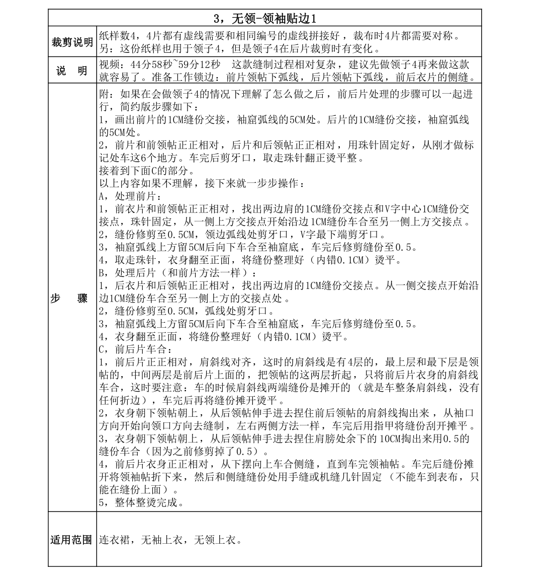
3、领袖贴边1
工艺步骤

图文简化步骤
1、前衣片前领贴正正相对,缝合领口,两端距离肩线留1cm不缝,缝合袖笼线,肩线端留5cm不缝。留0.5缝份,打剪口
2、翻面,缝份错0.1,整烫。同理处理后衣片和后领贴,前后片正正相对,缝合表布肩线,劈缝
3、缝合领贴肩线,劈缝
4、同样手法缝合10cm袖笼缝隙
5、缝合侧缝线
4、领袖贴边2
工艺步骤

图文简化步骤
1、裁片→锁边→烫衬→缝合衣身前后片肩线,劈缝烫→缝合领贴前后片,劈缝烫
2、衣身、领贴正正相对缝合领围、袖笼,打剪口,留0.5缝份,缝份倒向里布烫平
3、翻面,缝份错0.1,整烫,缝合侧缝线
5、内包边
参考图及工艺步骤


简化版步骤
1、裁片→锁边→烫衬→缝合衣身前后片肩线,劈缝烫→缝合领贴前后片,劈缝烫
2、领贴外缘向反面折烫1cm缝份
3、将领贴用珠针固定到衣身领围上(领贴、衣身正正相对),特别是颈侧点、前后领中点
4、缝合领内边缘,缝份刮平,留0.5缝份,打剪口
5、领贴内翻,缝份错0.1,烫平。领围外边缘压0.1\0.2线(内边缘不压线)
6、包边
参考图及工艺步骤


简化版步骤
1、裁片(注:另准备包边条4cm宽,长度超过领围)→锁边
2、缝合衣身前后片肩线,缝份倒向后片
3、确定包边条长度:包边条沿领口假缝一圈,稍拉伸,注意两端各留1cm缝份
4、包边条两端正正相对,缝合,劈缝
5、包边条反面两边缝份1 cm折烫,再对折烫
6、包边条夹住衣身领围进行双面夹缝
7、包边条外边缘压0.1\0.2明线
8、螺纹边
参考图及工艺步骤


螺纹领长宽的确认

二、立领、立翻领
1、立领
参考图及工艺步骤


图文步骤
1、裁片→锁边→缝合衣身前后片肩线,缝份倒向后片
2、处理前片门襟:内折1cm再折2cm,压明线(按款式设计需求,也可外折)
3、领子烫衬:贴近脖子的内层是领底,外层是领面。领面反面烫衬,记号笔画出上沿缝份,下沿缝份内折烫平
4、两片领子正正相对,缝合上边缘,缝份留0.5,弧度部分0.3,翻面,缝份错0.1,熨烫
5、领底衣身正反相对。缝合领围,注意两个端点、后领中点对位
6、领底领面将衣身领围夹住,领面上下沿压一圈明线
2、立翻领
参考图及工艺步骤


图文步骤
1、裁片→锁边→缝合衣身前后片肩线,缝份倒向后片
2、处理前片门襟:内折1cm再折2cm,压明线(按款式设计需求,也可外折)
3、领烫衬:在立领、翻领的领面反面烫衬
4、处理翻领:记号笔画出缝份,两领片正正相对,缝合外沿,转角埋线技巧,缝份留0.5,转角缝份45°斜切,翻面,缝份错0.1,烫平


5、处理立领:记号笔画出上沿缝份,下沿缝份内折烫平
6、缝合立领和翻领,,缝份留0.5,转角0.3,翻面,熨烫
7、上领子,同立领上领操作一样
3、翻领1-坦领、海军领(娃娃领)
参考图及工艺步骤


图文步骤
1、裁片→烫衬→锁边→缝合衣身和领贴的肩线,劈缝烫
2、处理领:两领片正正相对,缝合外沿,缝份留0.3,翻面,熨烫,压0.2\0.5明线(装饰线)
3、上领子:衣身、领贴打对位点(与领子的两个端点对位),将领子夹在衣身和领贴中间,缝合领围至门襟底,领围缝份留0.5,领贴翻面烫平,转角翻面

3、门襟正面边缘和领围压一圈明线,以固定衣身、领贴和它们的缝份
4、肩缝处固定领贴和肩线的缝份
4、翻领2
参考图及工艺步骤


图文步骤
1、裁片→烫衬→锁边→缝合衣身的肩线,劈缝烫
2、处理领:两领片正正相对,缝合外沿,缝份留0.3,转角45°斜切,翻面,熨烫,压0.5明线(装饰线)


3、领面根据纸样对位点剪开1CM,两剪口间的缝份内扣烫平
4、上领子:领底衣身正正相对,珠针固定后中、领尖两端,缝合(领面缝份内扣段不缝)

5、缝挂面:挂面领面正正相对,缝合领弧线和门襟,按下图留1CM段不缝,缝份留0.5。两对位点处剪开,挂面翻面,用藏针法将挂面和衣身在肩缝处的缝份固定

三、翻驳领、西装领
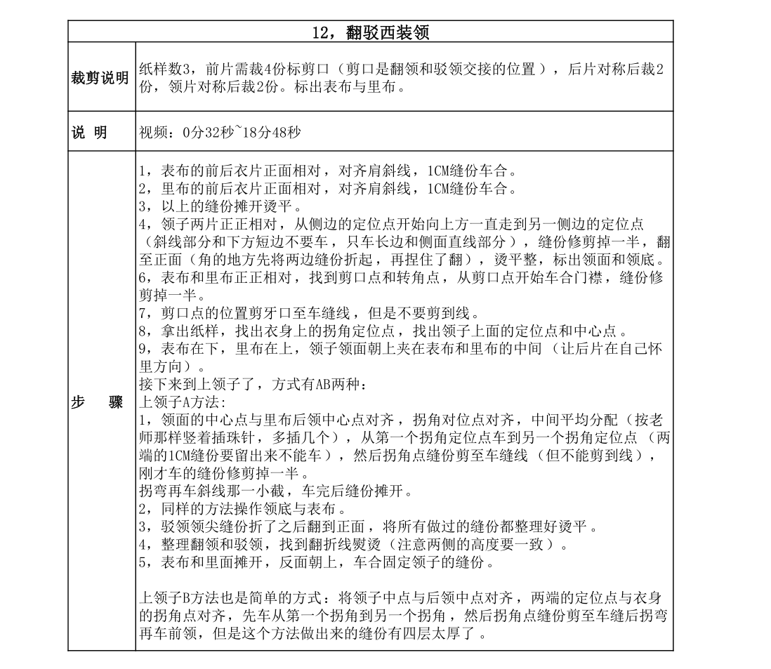
1、翻驳西装领
参考图及工艺步骤


图文步骤
1、裁片→烫衬→缝合表布、里布的肩线,劈缝烫
2、处理领:领底领面正正相对,如下图缝合外沿,缝份留0.5,翻面,烫平,一般西服领不压明线,除非是设计感明线或者手缝线迹
3、标记对位点:表布里布翻领和驳领交接的位置
4、表布里布正正相对,对齐后缝合门襟,缝份留0.5,对位点处剪开
5、如图标记转角关键点(衣身表布里布都要标,领子领面领底都要标)

6、上领子:方法1两片衣身夹着领子(领面和衣身里布正正相对,领底和衣身表布正正相对),四层一起缝合,操作简单,但领的缝份比较厚
7、上领子:方法2操作较复杂,领的缝份劈烫后较薄。分别将领面和衣身里布缝合,领底和衣身表布缝合,缝份劈烫

四、帽领、系带领
1、两片式帽领
参考图及工艺步骤


图文步骤
1、裁片→锁边→烫衬→缝合衣身前后片肩线,缝份倒向后片,烫平
2、处理帽片:两帽片正正相对缝合弧线部分,锁边,翻面,缝份倒右压0.5明线。处理帽口缝份内扣1CM再折2.5,压0.1明线
3、上帽子:帽子衣身正正相对缝合领围,注意对位,锁边


2、三片式帽领
参考图及工艺步骤


图文步骤
1、裁片→锁边→烫衬→缝合衣身前后片肩线,缝份倒向后片,烫平
2、处理帽片:两两正正相对,缝合帽子弧线,锁边,缝份倒前中,压0.5明线,烫平
3、上帽子:帽子衣身正正相对缝合领围,注意对位,锁边,同两片式帽领
2、系带领
参考图及工艺步骤


图文步骤
1、裁片→锁边→烫衬→处理门襟→缝合衣身前后片肩线,缝份倒向后片,烫平


2、处理领:领片正正相对,缝合外沿(对折线不缝),注意纸样两定位点B各向外1.5CM留返口(领片两定位点之间缝份将与衣身领围缝份缝合,各向外1.5是便于缝合操作)

3、折烫领子缝份,翻面,熨烫
4、上领子,操作同(八)立领,注意对位(领中点A对后领中点A’,领对位点B对门襟对位点B’),压0.2明线(对折线不压)

五、领口开叉
1、领口开叉–贴边叉
参考图及工艺步骤


图文步骤
1、准备贴边布条:宽4cm,长11cm,底边修成圆弧状(贴边条一般宽4CM。长度根据领叉长度加2cm缝份得到)
2、布贴衣片正正相对,将布贴中线与衣身后中线对齐,在对齐线两边缝合两条9CM长平行线,并剪开对齐线
3、将布贴翻至反面,熨烫,1CM缝份内扣一圈,烫定型后缝份留0.5,压0.1明线

2、领口开叉–包边
参考图及工艺步骤


图文步骤
1、准备包边条:3cm宽,长度为岔口长度两倍以上,两边内折再对折
2、处理衣身岔口:衣片后中剪开9cm,向两边拉开,整理平顺,用包边条夹住,压0.1明线,注意包边条中间只需夹住一点,能缝住就可以,最后加固叉口底部


3、领口开叉–水滴叉
参考图及工艺步骤


图文步骤
1、准备包边条:针织或梭织45°斜裁3cm宽,长度大于水滴形状的布条
2、将包边条熨烫出水滴的形状,再夹住水滴边缘包边,压0.2明线,熨烫
3、领口开叉–双层叉
参考图及工艺步骤


图文步骤
1、衣身前片画出前领岔(长15,宽3),并裁剪
2、处理门襟布片:两侧边内扣烫1cm,再对折,用处理好的门襟布片对门襟双面夹缝,布片底端1cm不缝
3、将两片门襟布片底端塞入衣身反面,掀起衣身下半段后固定门襟底端,锁边
4、加固
最后编辑:于浩 更新时间:2026-03-18 17:05